Canon 7은 매력적인 필름 RF 카메라이지만, 액세서리 슈가 없어서 외부 뷰 파인더 또는 기타 액세서리를 장착하기가 어렵다. 물론, 전용 액세서리 슈가 있지만 50여 년이 훌쩍 지난 지금에는 희소성에 쉽게 구할 수 없고 거래 가격도 아주 사악하다. 이를 위해 3D 프린팅으로 맞춤형 액세서리 슈 커플러를 만들었다.


플래시 접점이 없는 콜드 슈 타입일 수밖에 없어서 플래시 접점을 통한 동조 기능을 기대할 수 없고, 무거운 플래시를 안정적으로 지지할 정도로 튼튼하지 않아서, 플래시 장착용으로는 권하고 싶지 않지만, 렌즈의 중심축과 동일한 위치에 슈를 위치시켜서 외장 뷰파인더의 시차(parallax)를 줄일 수 있겠고, 캐논 7의 내장 셀레늄 셀 노출계의 정확도가 현재의 기준에서 보면 아쉬운 성능이므로 별도의 외장 노출계 등을 장착해서 사용하는 용도, 또는 스마트 폰을 장착해서 노출계와 간이 라이브뷰의 용도로 사용하는 정도를 생각했다.
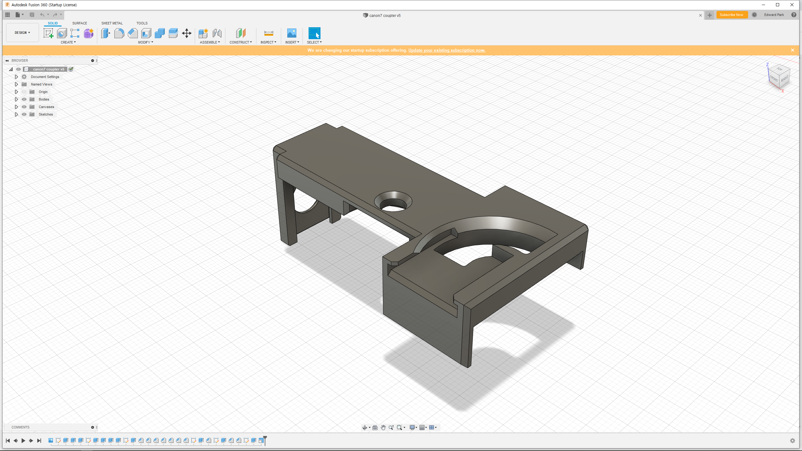
모델링에서 전용의 액세서리 커플러의 구조와 외형을 일부 참고했다. 내장 노출계의 지침을 확인할 수 있는 창과 뷰파인더의 프레이밍 윤곽선 설정 값을 확인할 수 있도록 작은 구멍도 만들었다. 안정적인 장착을 위해서 카메라 앞면과 뒷면의 고정 돌기와 캐논 7 측면의 플래시 접점 단자의 홈에 끼워서 고정할 수 있는 측면 돌기가 있는 형태(네이티브 전용 액세서리 슈와 유사한 방식)로 만들었다.


3D 프린팅을 위한 파일은 아래 싱기버스에 업로드하였으니 아래 링크를 통해 다운로드해서 사용하도록 했다.
https://www.thingiverse.com/thing:4217097
Canon7_RF, Accessory Shoe coupler & Selenium cell light meter cap by DoNotLeaN
Canon 7 is an attractive film RF camera, but without an accessory shoe, it was difficult to mount an external viewfinder or other accessory. Of course, there is a dedicated accessory shoe, but it was not readily available. To do this, I tried to create a c
www.thingiverse.com
모델링과 프린팅 과정, 장착 후의 모습 등은 유튜브 영상으로 확인하자.
