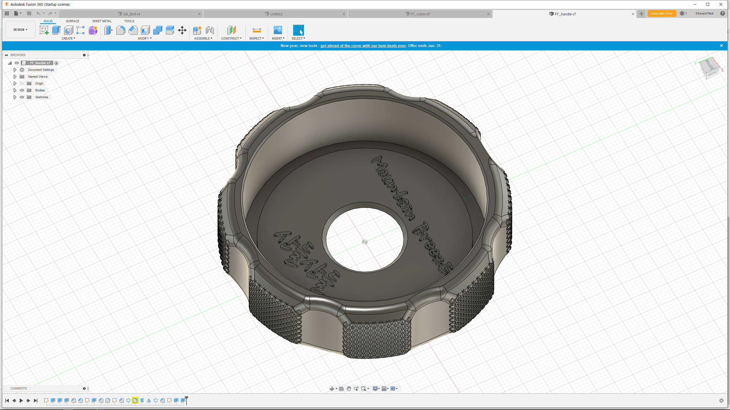
올드 렌즈를 디지털 카메라와 함께 즐겨 쓰고 있고 편리나 쾌적하고는 거리가 멀지만, 조금 느긋하게 사진을 찍기를 좋아한다. 요즘 영상에도 관심이 생겨서 이를 활용하는데, 빠르고 쾌적한 AF와는 느긋한 영상도 매력이 있다. 하지만, 안정적인 촬영을 위해 삼각대 등에 카메라를 고정하고 나면 수동 포커싱 조작이 그리 용이하지 않아서, 팔로우 포커스를 쓰곤 하는데, 포커싱 손맛?이 썩 좋은 편은 아니라서 이를 개선해 보고 싶었다.

스피드 크랭크가 조작에 도움이 되지만, 무거운 금속 재질로 만들어진 기성 악세사리가 너무 무거워서 휴대하기 불편했고, 조금 더 가볍고 사용하는데 편리하게 개조하고 싶었다. 핸들 부분은 포트가 DP3000 규격에 맞춰서 만들어졌지만, 스피드 크랭크는 일반 공용 (Arri) 규격이므로 다른 제조사의 팔로우 포커스 제품에도 사용할 수 있지 싶다.
http://s.click.aliexpress.com/e/D9VOtmIk
US $66.35 16% OFF|Fotga dp3000 dslr 퀵 릴리스 클램프 15mm rod rig canon 5d ii iii의 초점 맞추기-에서사진 스튜디오 액세서리부터 가전제품 의 AliExpress
Smarter Shopping, Better Living! Aliexpress.com
ko.aliexpress.com



STL 파일을 다운받을 수 있도록 아래 싱기버스 링크를 첨부한다.
https://www.thingiverse.com/thing:4137644
Follow focus Handle & speed Crank(knob) by DoNotLeaN
I wanted to further improve the ease of use and replace the off-the-shelf products made of heavy metal, so I made it myself with 3D printing. This (Handle) is customized to the Fotga DP3000 (M1, M2, M3, M4...) This speed crank uses the ARRI standard fittin
www.thingiverse.com
3D 모델링과 프린팅 과정을 짧은 영상으로 정리했지만, 이 또한 관심 가질 사람이 많지 않은 잉여스러운 작업이었던 것 같다.